首页
1xbet体育(中国)
人力外包
灵活用工
劳务派遣
招聘流程外包
猎头服务
残疾人安置
技术平台
1xbet体育(中国)招聘系统
1xbet体育(中国)eHR SaaS
蓝薪云人事
1xbet体育(中国)灵工
1xbet体育(中国)背调服务
服务案例
党支建设
党支介绍
党支活动
1xbet体育平台
集团新闻
集团风采
人力资讯
行业动态
招贤纳士
内部招聘
外部招聘
走进1xbet体育(中国)
集团介绍
集团荣誉
企业文化
联系我们
招标资讯
招标公告
招标预审公示
中标公告
English
400-888-3323
020-22091341
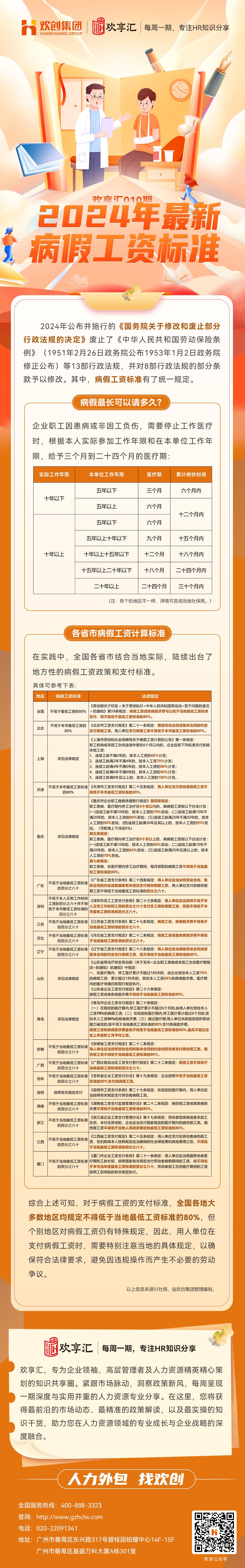
欢享汇 | 2024年最新病假工资标准
时间:2024-10-18
浏览: 3543
上一篇:
人力资源新闻速递|3分钟掌握本周国内人力快讯
下一篇:
案例 | 员工放弃社保,企业被判承担40%补缴滞纳金
在线咨询
联系电话
官方微信
返回顶部
欢迎留言
提示
确定
KUBET官方端网站登录入口
|
乐竞中国
|
爱体育在线官网(中国)
|
kubet平台
|
OD官方版网站登录入口
|
心博在线登录
|
BETWAY体育·(中国)体育官方网站
|
KUBET网
|
BETWAY体育·(中国)官方网站
|